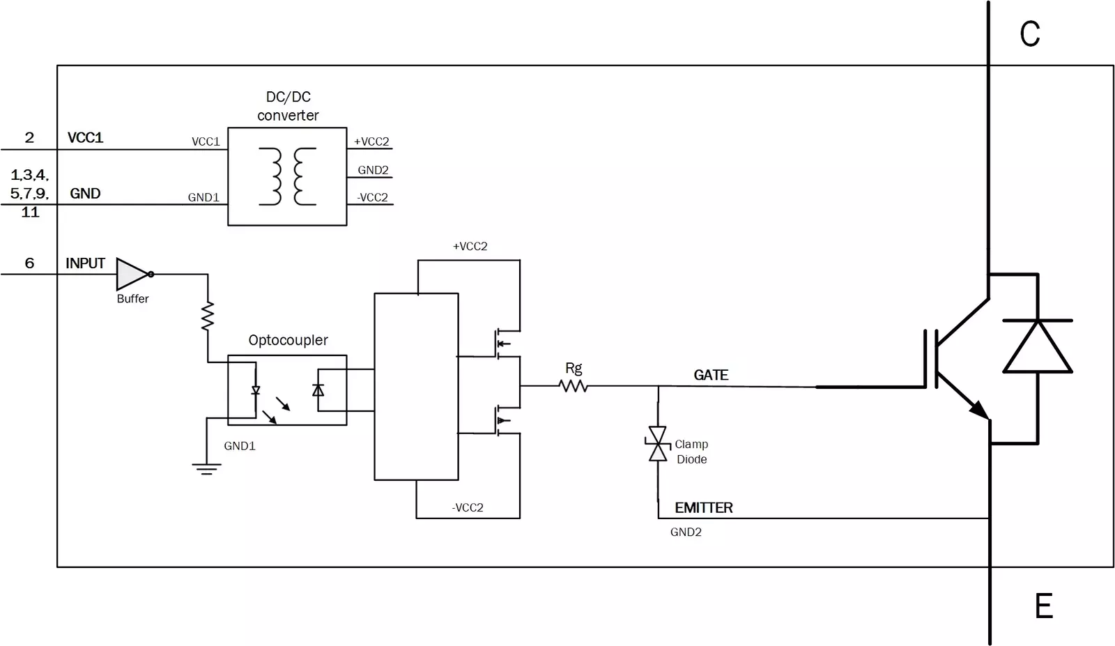
Insulated Gate Bipolar Transistors (IGBTs) with isolated gate drivers have become essential in modern power electronics due to their efficiency, reliability, and versatility. The PEModule PLUGY System exemplifies this innovation by integrating advanced IGBT technology with isolated gate drive functionality, ensuring superior performance across a wide range of applications.
IGBTs, known for their ability to handle high voltage and current levels, are pivotal in industries requiring efficient energy conversion. By incorporating an isolated gate drive, these systems enhance safety and operational stability, reducing the risk of electrical faults and improving thermal management. The isolation provided by the gate drive separates the power and control circuits, minimizing interference and enabling precise control, even in demanding environments.
The importance of IGBT with isolated gate drivers is particularly evident in DC/DC converters and DC/AC converters, which are fundamental to renewable energy systems, industrial automation, and electric vehicles. These converters require efficient switching and power handling, both of which are achieved through the high-speed capabilities and robust design of IGBT modules.
The PEModule PLUGY System is a state-of-the-art solution designed for power electronics research and hardware development. Researchers and engineers benefit from the system's flexibility and reliability, enabling the exploration of innovative designs and applications. In renewable energy systems, IGBT modules with isolated gate drives are crucial for efficient energy conversion.
Furthermore, IGBT modules with isolated gate drivers are essential for scalability in power electronics. Their modular nature allows for customization, enabling designers to tailor solutions to specific requirements. Whether for large-scale industrial systems or compact consumer electronics, the flexibility offered by systems like the PEModule PLUGY System ensures that diverse needs are met without compromising efficiency or reliability.




